国金金属网信息科技有限公司
首页
企业简介
产品大全
联系我们
企业信息
访客留言
PRODUCT
产品大全
青州翻译公司 专业翻译服务,架起沟通的桥梁
查看详情
实测AirPods实时翻译 苹果AI最实用的功能,国行用户还要等多久?
查看详情
撰写与翻译英文新闻标题的八条黄金法则
查看详情
专业高效,精准传达——广州市译信翻译服务中心
查看详情
杭州翻译公司2025年报价解析 笔译计费透明化与服务品质共筑高客户评价率
查看详情
澳洲语言服务与翻译行业 多元文化社会的桥梁与支柱
查看详情
腾讯同传独家支持2020联合国电子政务调查报告发布暨研讨会翻译服务
查看详情
西安翻译学院 构筑以生为本的社区综合管理服务新生态
查看详情
Windows 8.1系统用户面临翻译应用服务终止的挑战
查看详情
文档翻译服务上线
查看详情
从无到有 秒知教育培训人工翻译服务的崛起之路
查看详情
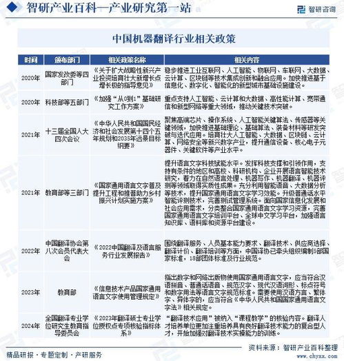
中国机器翻译行业市场全景评估与发展趋势分析
查看详情
专业旅游翻译服务 开启无缝全球探索之旅
查看详情
大连译言翻译公司 以专业、权威与高效,铸就卓越翻译服务
查看详情
专业翻译服务 简约深色系海报模板指南与千库网下载推荐
查看详情
天津翻译服务 连接世界的专业桥梁与生活助手
查看详情
日译中翻译服务 - 猪八戒网国际站witmart.com 专业翻译解决方案
查看详情
语音翻译软件哪个好用?四款超实用工具助你轻松跨越语言障碍
查看详情
中英文翻译软件哪个好用?免费版翻译App精选推荐
查看详情
2018年9月翻译练习与批改服务开放报名
查看详情
如若转载,请注明出处:http://www.statemit.com/product/
1
2
下一页